第一条 管理目标
为规范学院实训室管理,提升实训室管理水平,推进现场管理规范化、日常工作部署化、物资摆放标识化、教区管理整洁化、人员素养整齐化、安全管理常态化,依据《教育部关于加强高校实验室安全工作的意见》、6s管理规范,结合我院实际,特制定本实施方案。
第二条 管理任务
通过实施6s 管理,落实“整理、整顿、清洁、节约、安全、素养”的基本要求,建立长效机制,养成行为习惯,最终达到“环境整洁、物品整齐、素养提高、形象一流”的良好效果,实现育人环境与个人综合素质的全面提升。
第三条 管理的主要内容
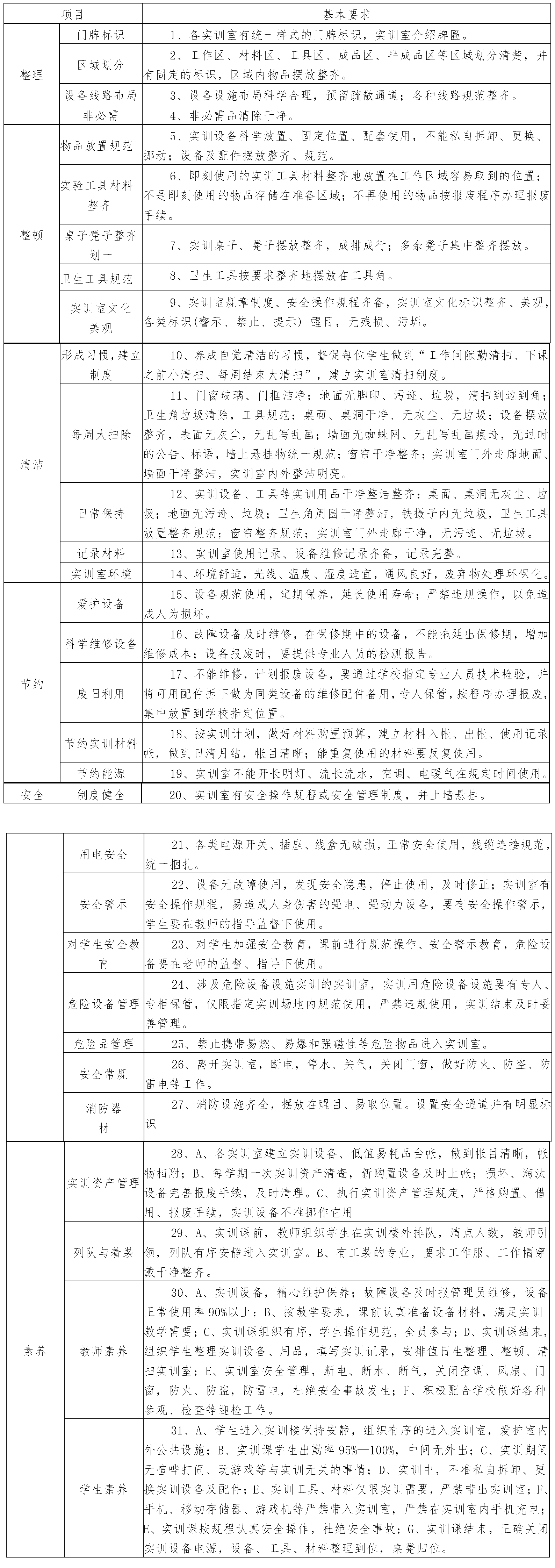
1.整理(seiri) :实训场所的所有物品区分为“有必要的”和“没有必要的”,有必要的留下来,没必要的清除掉。
根据实训教学计划,实训室只摆放实训必需品,暂时不用的实训物品,放器材库,拟报废的办理报废手续,移交报废物资仓库。实训室管理员及时为实训课提供必需的实训用品,清理非必需品,创建清爽的实训环境。
目的在于:改变混乱状态,扩大实训空间。
2.整顿(seiton) :实训室划分不同区域,必需物品定方法、定位置摆放整齐,并加以标示。
根据实训设备用途划分区域,各区域有醒目标识;实训物品摆放整齐;主要设备标明设备名称、配置、编号、责任人等标识;临时需要使用的物品,按方便取用的原则,指定统一位置定位摆放,用后还原。
目的在于:实现实训设备摆放整齐,科学布局,取用快捷。
3.清洁(seiketsu) :将实训场所清扫干净,保持整洁环境,将整理、整顿进行彻底,养成自觉习惯,始终保持,制定检查考核标准,以量化方式检查考核,形成制度。
将工作场所的环境、仪器设备、材料、工具等上的灰尘、污垢、碎屑、泥砂等脏东西清扫擦拭干净,使实训室随时都维持干净整洁状态,创造良好的实训环境。建立清扫责任区,执行例行清扫制度,随时随地清扫实训场所内外脏污,巩固整理整顿成果。
目的在于:稳定整理、整顿品质,养成自觉习惯,将整理、整顿、清扫。内化为每个人的自觉行为,并持之以恒。
4.节约(saving) :减少浪费,降低成本。
在实训中,节约水电气等能源,节约实训材料,减少浪费;以主人翁心态爱护设备,定期维护,科学保养,减少设备损耗。设备损坏及时维修,提高设备利用率,切勿随意闲置、丢弃;不可维修需报废的设备,要由专业技术人员鉴定确定是否报废。待报废设备,报废前要将可再利用配件发挥其价值。
目的在于:对时间、空间、能源等方面合理利用,以发挥它们的最大效能,从而创造一个高效率的,物尽其用的工作场所。
5.安全(security) :重视安全教育,提高安全意识,每时每刻树立“安全第一”观念,防范于未然。
关注、预防、杜绝、消除一切不安全因素和现象,各实训室制定安全管理制度,建立符合本实训室实际的安全预案,时时注意安全,刻刻不忘平安,安全警钟长鸣。
目的在于:防微杜渐,确保学生实训安全、实训室安全。
6.素养(shitsuke) :培养师生养成良好的习惯,并遵守规则做事,培养积极主动、认真负责的工作态度。
实训师生认真执行规章制度,严格执行设备安全操作规程,共同遵守有关规则、规定,长期坚持,形成良好的工作习惯。
目的在于:培养师生形成守规则、讲程序的实训习惯,成为做任何工作、任何事情都严谨认真、一丝不苟的人,营造团队精神,提高整体素质。
第四条 管理实施细则

第五条 工作推进要求
1.积极参与,整体推进。实训室推行6s 管理,涉及到每个系(部),每个实训室负责人,每个学生。要做到以系(部)为单位,责任到人,全员参与。实训室全部纳入6s 管理体系,各系(部)要制定本部门实训室6s 管理方案,完善管理制度,规范管理过程,整体推进,不留死角。
2.持之以恒,逐步提高。实训教师、学生、管理员都要学习6s 管理方案,领会 6s 管理内涵,落实6s管理要求,由表及里,由粗到精,从形象改观到内涵提升,持之以恒、常抓不懈。
3.量化考核,奖惩激励。各系(部)要对各实训室6s 落实情况,进行定时检查与不定时抽查,定期公布一次量化情况,成绩纳入实训室管理考核。
第六条 本方案由实验实训中心进行解释。
实验实训中心